1. 엣지 Edge
(1) 엣지의 개념
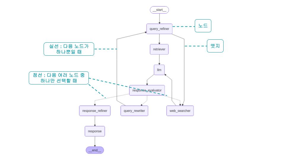
- 엣지는 로직(애플리케이션의 흐름)이 어떻게 라우팅되는지, 그리고 그래프의 종료를 어떻게 결정할지 정의한다.
- 라우팅이란, 입력 또는 현재 상태(State)에 따라 “다음에 어떤 노드로 보낼지”를 정하는 것을 의미한다.
- 그래프의 구성 요소 관점에서 엣지는 하나의 노드와 다른 노드간의 연결을 의미한다.

(2) 엣지의 종류
| 엣지의 종류 |
설명 |
일반 엣지 Normal Edge |
현재 노드에서 정해진 다음 노드로 바로 이동하는 경우 |
조건부 엣지 Conditional Edge |
조건을 판단하는 함수를 호출한 뒤, 그 결과에 따라 이동할 다음 노드를 정하는 경우 |
진입점 Entry Point |
사용자 입력이 들어왔을 때 가장 먼저 실행될 노드를 지정 |
조건부 진입점 Conditional Entry Point |
사용자 입력이 들어왔을 때, 어떤 노드를 가장 먼저 실행할지 결정 |
- 각 엣지에 대해서는 아래에서 자세히 살펴본다.
(3) 병렬 실행 엣지
- 하나의 노드에 여러 개의 다음 경로(엣지)가 연결될 수 있다. 이 경우, 다음 노드들은 Super Step에서 병렬로 함께 실행된다.
- 이는 추후 심화 포스팅에서 살펴본다.
2. 엣지 Edge의 종류
(1) Normal edges
- 하나의 노드에서 작업이 완료된 뒤, 항상 같은 노드로 이동하는 엣지
add_edge(노드, 다음노드) 메서드를 이용하여 그래프에 엣지를 추가한다.
- 별도의 판단 조건 없이 A 작업이 끝나면 항상 B 작업이 수행되는 가장 기본적인 연결 방식
1
| graph.add_edge("node_a", "node_b")
|
(2) Conditional edges
- (1) 상황에 따라 실행할 다음 노드를 결정하는 경우
- (2) 다음에 여러 노드를 병렬로 동시에 실행하는 경우
- (3) 그래프를 종료시키고 싶은 경우
add_conditional_edge(노드, 라우팅함수) 메서드를 이용하여 그래프에 엣지를 추가한다.
- 라우팅 함수(routing function)는 현재 그래프 상태를 입력으로 받아, 다음에 실행할 노드를 나타내는 값을 함수이다.
1
2
3
4
5
6
7
8
9
10
11
12
13
14
15
16
17
18
19
20
21
22
23
24
25
26
27
28
29
30
31
32
| from typing import TypedDict
from langgraph.graph import StateGraph, START, END
import random
class AppState(TypedDict):
input:int
value:int
count:int
response:str
def generate_node(state:AppState):
return {"value" : random.randint(1, 100), "count" : state["count"] + 1}
def routing_function(state:AppState):
if state["input"] > state["value"]:
return "terminate"
else:
return "generate"
def terminate_node(state:AppState):
return {"response" : f"{state['count']} 번 반복 실행됐습니다."}
graph = StateGraph(AppState)
graph.add_node("generate", generate_node)
graph.add_node("terminate", terminate_node)
graph.add_edge(START, "generate")
graph.add_conditional_edges("generate", routing_function) # !! 여기 !!
graph.add_edge("terminate", END)
app = graph.compile()
app.invoke({"input":5, "count":0})
|
1
| {'input': 5, 'value': 4, 'count': 26, 'response': '26 번 반복 실행됐습니다.'}
|
- 라우팅 함수의 반환값과 이에 따른 다음에 실행할 노드를 dictionary 형태로 직접 지정해줄 수도 있다.
1
2
3
4
5
6
7
8
9
10
11
12
13
14
15
16
17
18
19
20
21
22
23
24
25
26
27
28
29
30
| from typing import TypedDict
from langgraph.graph import StateGraph, START, END
import random
class AppState(TypedDict):
input:int
value:int
count:int
response:str
def generate_node(state:AppState):
return {"value" : random.randint(1, 100), "count" : state["count"] + 1}
def routing_function(state:AppState):
return state["input"] > state["value"]
def terminate_node(state:AppState):
return {"response" : f"{state['count']} 번 반복 실행됐습니다."}
graph = StateGraph(AppState)
graph.add_node("generate", generate_node)
graph.add_node("terminate", terminate_node)
graph.add_edge(START, "generate")
graph.add_conditional_edges("generate", routing_function,
{True:"terminate", False:"generate"}) # !! 여기 !!
graph.add_edge("terminate", END)
app = graph.compile()
app.invoke({"input":5, "count":0})
|
1
| {'input': 5, 'value': 4, 'count': 26, 'response': '26 번 반복 실행됐습니다.'}
|

- 그 외 병렬처리 방법 등은 추후 심화 포스팅에서 다룬다.
(3) Entry Point 진입점
- 그래프가 시작될 때 가장 먼저 실행되는 노드를 정하는 것
- 가상의 노드인
langgraph.graph.START 노드에서 첫 노드로 엣지를 연결해줌으로써 진입점을 지정할 수 있다.
1
2
3
4
5
6
| from langgraph.graph import StateGraph, START, END
graph = StateGraph(AppState)
graph.add_node("generate", generate_node)
graph.add_edge(START, "generate")
|
(4) Conditional Entry Point 조건부 진입점
- 시작 지점에서 조건에 따라 처음 실행될 노드를 정할 수도 있다.
add_conditional_edges 와 START 노드, 그리고 라우팅 함수를 사용해 구현할 수 있다.
1
2
3
4
5
6
7
8
9
10
11
12
13
14
15
16
17
18
19
20
21
22
23
24
25
26
27
28
29
30
31
32
33
34
| from typing import TypedDict
from langgraph.graph import StateGraph, START, END
import random
class AppState(TypedDict):
input:int
value:int
count:int
response:str
def input_routing_function(state:AppState):
return state["input"] < 0
def generate_node(state:AppState):
return {"value" : random.randint(1, 100), "count" : state["count"] + 1}
def routing_function(state:AppState):
return state["input"] > state["value"]
def terminate_node(state:AppState):
if "value" not in state.keys():
return {"response" : f"사용자가 입력한 {state['input']}은(는) 0보다 작습니다."}
return {"response" : f"{state['count']} 번 반복 실행됐습니다."}
graph = StateGraph(AppState)
graph.add_node("generate", generate_node)
graph.add_node("terminate", terminate_node)
graph.add_conditional_edges(START, input_routing_function, {True:"terminate", False:"generate"})
graph.add_conditional_edges("generate", routing_function, {True:"terminate", False:"generate"})
graph.add_edge("terminate", END)
app = graph.compile()
app.invoke({"input":-30, "count":0})
|
1
| {'input': -30, 'count': 0, 'response': '사용자가 입력한 -30은(는) 0보다 작습니다.'}
|

Reference
Graph API overview - Docs by LangChain
Comments